Instance Verification Kit (IVK)
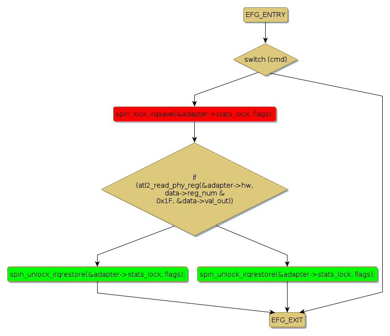
spin lock @ [26617+47+/linux-3.19-rc1/drivers/net/ethernet/atheros/atlx/atl2.c]
Instance Signature: stats_lock
|
The Matching Pair Graph:
|
|
Function Name
|
Control Flow Graph (CFG)
|
Events Flow Graph (EFG)
|
Source Correspondence
|
|
atl2_mii_ioctl
|
|
|
[26340+14+/linux-3.19-rc1/drivers/net/ethernet/atheros/atlx/atl2.c]
|